コロナ禍で多くの高齢者が入院させられ、コロナ罹患ということで死因の分析もされずにこの世から去りました。それは徳島大学病院救急集中治療部の検討では、1週間で筋委縮は15~20にも及んでいることがわかっている中、いわばコロナ禍を悪用した高齢者の差別ではなかったでしょうか?
30年前の医学部では1日に1%は衰弱していく実際があると医学部では教えていましたが、より急峻に落ちることがわかりました。
従って入院すると
杖歩行の方は車椅子に、車椅子利用者は寝たきりに、寝たきりの方は寝返りさえもできないように、いずれであっても、元を知る家族も、元の介護施設も、より多くの介護支援が必要となることから、つまりは誰も どこも 引きとらなくなる現実が生じたわけです。
はじめに:「水戸黄門」、「暴れん坊将軍」、「遠山の金さん」といったありえない「英雄」の出現に頼る時代や心性ではないのに
これら昭和時代の英雄は、事件に何度も巻き込まれていながら、予防や本質安全に取り組まなかった「愚公」の代表です。それなのに祭り上げるのが「マスコミ」とありがたがるのは平和●●とやゆされる大衆の本質。 本質安全に取り組むことも、直面化された問題に向き合うこともせず、次世代に「付け届け」くださるという、ライオンよろしく 千尋の谷底に 子孫を落とすのが先人の知恵・・・
原発は事故らないという安全神話をかざす勢力を思い起こしましょう。それは平成も20年代になってと、最近の話です。
コロナに対するワクチンしかり。
何か特別なことがあればトラブルや有害事象が解決すると期待することは、昭和初期に流行した神風思想や、宗教上は終末思想と同じで、結末は歴史や文学、そしてそれらは義務教育の中で証されていること我々は学んでいます。
さて、本論に入ります。
以下の出典にあるように、マクロでみると日本でも「医療崩壊」は現実に起きていました。
疲弊した現場では、俗にいう「命の選別」も起きていました。
具体的には「入院お断り」が実際に発生していました(行政側も報道側は「入院待機」と視点をずらさせていましたが)。
出典:則末 泰博.救命に必要な医療資源が枯渇した場合の対応 現場任せではない,客観性と透明性のある指針の策定に向けて.医学界新聞2021年2月15日号
画像にある一部報道以外、こうした「事実」を報じることは控えてきているのではないでしょうか。でも容易に想像できるものです。
人工呼吸器に繋げるという治療を提供するには、まず全身麻酔をかける必要があります。
全身麻酔は、ドラマや映画の手術シーンで描かれる「華やかな」「華やいだ」「血沸き 肉躍る」イメージとは全く異なる実際があります。それらでは、顔面に呼吸用マスクを装着し、呼吸用マスクを通じて、麻酔ガスを吸い込むと、麻酔は始まるものといった理解を与えていますが、実際は異なります。いつ効果が出るのかわからない、不確実性の高い手技は医療技術の進歩と共に劣後とされてきました。優先されてきた医療行為があります。それは「静脈麻酔」です。点滴ルートを通じて血液中に意識レベルを低下させる麻酔薬を注入します。その次に筋弛緩薬が注入されます。筋弛緩薬は、人工呼吸器に繋げられる間は持続的に注入されます。その筋弛緩薬の効果は、筋肉の収縮という、筋細胞や筋繊維の活動を停止させます。つまりは人工的に筋肉が収縮しないよう、強制的に筋力は低下し続けるような措置を、人工呼吸器やECMOという生命維持装置を使うためには、前提として施術しなければなりません。
そのような人工呼吸器等で、コロナ治療を施して、その結果、感染症を克服したとしても、自活や自立できないと、新たな退院先を確保する必要性が生じることになるわけです。そこまで見通した人は、次に述べる方々以外、いませんでした。従って、コロナ治療のみに従事していたら良いと考えていた、感染症対策や感染症治療の「専門家」は、見通しの甘さを痛感する他なくなりました。実際、意気込んで。コロナ治療に飛び込んだものの、実際の仕事は、介護や清掃作業、それに「ベッドコントロール」。人工知能やRPA時代なのにこの30年で45%も数さえ削減させられてきた保健所も、医師を公衆衛生系学会からかき集めては、退院先探し、医療機関とのネゴ、更には「電リク」(昭和生まれの人しかわかりませんかね?!)まがいのことをさせる他ありませんでした。退院や転院先が見つからない間は、ICU担当者だろうと、介護従事に従事する現実が続き、心身双方を疲弊させ続ける結果になりました。
以上がわかる 良心的な介護福祉施設では、複数のコロナ患者が発生するという、つまりは「クラスター化」しても、医療機関には入院させようとしませんでした。
しかしながら 日ごろは看病に来ることはない自称「家族」が、
「なぜ治療させないのだ!」「入院させろ!」とモンスター化するなか、
保健所が間に入って、
「入院させて」「いや 治療して治ったとしても意識は戻らない/寝たきりになって誰もうかばれない」 そういった軋轢も生じました。
回転率を上げることでROICが上昇することからも、経営市場主義の介護施設では、施設管理側も、そういった良心的な介護職に圧力をかけました。
結果として良心的な介護福祉施設の職員の神経は摩耗し、メンタルヘルス失調となり離退職を余儀なくされていきました・・・・
対して、ことなかれ主義介護福祉職員が制圧した介護福祉施設では、回転率向上が図られることから、経営陣も満面の笑顔。コロナ様様と、要介護者をクラスター化しては、病棟へ入院させるという、悪魔の福祉施設が誕生することになりました。
それが医療機関における長期臥床を生み、長期療養支援をコロナ病棟の医療従事者に強いることになり、それらの総和が首都圏における緊急事態宣言延長へと繋がっています。
介護保険法成立の背景は最後に述べます。
次にマクロの視点でとらえてみます。2021年2月20日時点で日本は、未だ自国産コロナワクチンの市場提供が出来ていません。そしてワクチン接種開始(2021年2月17日から)もG7のうち一番遅れました。お蔭でワクチン購入代7千億円をドルに交換し買い付けることに伴って円安までもが進展しています。
そのファイザー社製ワクチンは、そもそも2020年初頭の中国武漢発ウイルス(以下、オリジナルコロナ)から遺伝子を採取しての製造です。ウイルスの変異速度がワクチン開発→効果検証→製造→購入→供給→接種 といった一連の予防接種実施速度を上回ると、ワクチンによる「受動免疫」という人工的な抵抗力を確保させる「公助」に基づく「他力本願」戦略が、土台から意味をなさなくなってしまう可能性があることを取り上げます。
参考サイト:合同会社パラゴン.【産業医によるJAGES研究成果紹介③】要介護度悪化防止、ファイザー社製新型冠状病毒ワクチンの安全性&有効性評価(21/01/06)
対して「自助」を「共助」させていくという「健康経営」という観点に立脚することで、「自力救済」型の戦略を主眼とさせていくことで、「本質安全」という抜本的解決になることを論じ、その為のいくつかの戦術を紹介します。
ウイルスは15日で変異するもの
2021年2月12日18時時点でも日本国内では、ワクチン効果が減衰している遺伝子変異を有する複数の新型コロナウイルス(SARS-CoV-2)の新規変異株が確認されています。
例 VOC-202012/01,
501Y.V2,
501Y.V3
かつ これらの流行が流行するものと国立感染症研究所は以下の出典にあるように2021年2月12日時点ですでに懸念していました。
出典:国立感染症研究所.感染・伝播性の増加や抗原性の変化が懸念される新型コロナウイルス(SARS-CoV-2)の新規変異株について (第6報)2021 年2 月12 日18:00 時点
むろんマスコミ報道を視聴している市民も、「そういえばイギリス型や南アフリカ型といった変異型があると報じていた。あれはイギリス発新々型コロナなのだろうか。それとも旧宗主国の英国人が南アフリカに行き、蔓延させたのだろうか」といった理解をされていることでしょう。「スペイン風邪」と命名された背景よりは良心的な誤解です。水ぼうそうや風しん、麻しんのように一度接種したら、終生免疫というように、一生、かかることはない予防接種があることも事実です。でもインフルエンザウイルスのように、以下のように、同じインフルエンザといっても横浜市内でもすぐ変異していくウイルスもあります。
今回の「コロナ」。これも体内に取り込まれ、5日もすると、いわば子を産出されます。15日という3世代もたつと変異が遺伝子解析にて確認されています。つまりは進化発展をコロナオリジンでさえも遂げているのです。我々人間が、次世代を産出するのに2~30年要すものとは1,460~2,190倍、子孫形成速度は速いのです。
変異株の感染は日本を含めた世界各地から報告が上がっています。それはウイルスの変異速度からも、当然かつ自然に予見されたことです。
実際、健康経営に長けたプロフェッショナル産業医で知られる合同会社パラゴン(東京都港区)も2020年8月3日時点で以下の研究結果として公表しています。
出典:合同会社パラゴン|新型コロナウイルスの発症率は2%から流行の中心は弱毒性と推測
変異型の感染性や危険性は?
上記変異型はいずれも感染性・伝播しやすさいことが判明しています。うち「VOC-202012/01」は、単に2 次感染が増えるだけではありません。強毒化し致命に至る危険性の増大が記述統計学的統計量から危惧される実際があります。
ワクチンによる中和抗体形成という、受動免疫付与効果は?
ワクチンに対する耐性を獲得したウイルスの中には、「不顕性感染」という、感染したのに症状を引き起こさないウイルスへと進化するものが生じます。そのウイルスに感染した個体を「キャリア」と言います。感染しているのにそれを知らずに、他の個体へ伝搬していき、感染を拡大するからです。このように、感染を拡大する個体を「スプレッダー」といいます。
2020年8月時点での不顕性感染の割合は98.3%もありました。
<計算式>
60-1/60より
出典:産業医による健康経営対策⑬|発症1人の背景に59人もの不顕性感染という無症状者が感染拡大の原因!?
フェーズでいうならば、国内蔓延期 に 容易に入らせてしまうのが、このコロナウイルスの特徴ともいえましょう。
また、ウイルス耐性を獲得したウイルスが不顕性感染を起こして、感染を拡大する先には、特効薬が出来たとしても同じように、薬剤耐性を獲得したウイルスが不顕性感染を起こして、感染を拡大していくことも想定しえます。
そんな中、その後のオリジナルコロナの進化をみてみましょう。
「501Y.V2」 と「501Y.V3」という変異型は、「ワクチン耐性」という、つまりはワクチンの効果を損なわせる可能性がある「E484K 変異」を獲得するに至っています。
特に「501Y.V2」型は再感染しやすいことやワクチンによって得られた受動免疫という、中和抗体による中和作用を損なわせる能力さえ獲得していることが事実として把握されました。実際、複数社のワクチンの中和作用の低下がすでに確認されています。
しかしながら、「VOC-202012/01」のように強毒化しているわけではないので、その点は以下で弱毒化が流行の主体となりつつあるのではないかとの仮説を裏付けてくれました。
出典:産業医による健康経営対策㉙|コロナ死亡率0.28倍へ低下、尾身医師:輸入例が根源と公式に指摘した日時とは?
ちなみにオリジナルコロナによる重篤化リスクや死亡リスクは以下から把握可能です。
今後、この重篤化リスクは、当社が期待する弱毒化への進化から、低下することと祈念しています。
【2021年3月13日追記】
大和証券の提供で、以下の情報を入手しました。
2020年6月6日以降でみると、コロナ感染にて入院を余儀なくされた方は、年代別でみても、重症度という層別分析でみても、6月5日以前より致命率が下がっています。つまりは弱毒化への進化を補強する根拠です。
出典:大和証券.暦年展望資料 2021年のテクニカルストラテジー.コロナ禍転じて福となる
強毒型「VOC-202012/01」 に関して
他方 「E484K 変異」というワクチン無効型への進化例も確認されています。対策は、以下で取り上げているように、「アビガン®」があります。懸念したリバースエンジニアリングに加えて認可しないリバースポリティックスまで日本では確認されていて嘆かわしいことです。
参考サイト:産業医による健康経営対策⑨|PCR検査実施機関、その後の「アビガン®(ファビピラビル)」(20/06/28)
日本での変異の実際について
日本国内においても、「VOC-202012/01」へ、自然に進化していることが確認されました。渡航歴はないばかりか、渡航歴のある者との関連性を疫学的に検討しつくしたとしても説明がつかない事例が多数上がっていることからです(むろん、尾身先生や押谷仁先生作成のスライドからも、意図をもったバイオテロリストの可能性は排除できませんが)。


参考サイト:合同会社パラゴン.産業医による健康経営対策㉙|コロナ死亡率0.29倍へ低下(20/01/04)
なお、先行して遺伝子解析が進みかつ市民にも公開しえている他国例からしたら、今後はオリジナルコロナではなく、これら変異した株が進化発展型が流行の中心となっていくことと予見できます(ダーウインの法則からも、そしてインフルエンザ流行からも想像に難くありません)。
このようにワクチンを一度注射したら、もうコロナに罹ることはなくなるという、「終生免疫」が得られることは期待できません。季節性インフルエンザのように、定期的に接種することも一つですが、それでは一生、このコロナ禍が続くことになります。受動免疫による他力本願ではなく、特効薬ができるのを待つという別の他力本願戦略に切り替えるか、能動免疫による自力救済型戦略や戦術が必要になります。
日本での予防接種準備状況
F社ワクチン確保において、基本契約しか交わしていなかったということや、そもそも税金を投入しているのに国産の開発が遅いという点があります(公費で珈琲ではないが、ある飲料の名称が与えられたアプリ開発状況も含め)。うち国産ワクチンの開発状況は既述なので以下の参考サイトをご覧ください。
参考サイト:3.国産ワクチンの開発状況について
参考サイト:日経新聞電子版2021年2月20日.武田や第一三共、コロナワクチン治験へ 国内生産準備
武田製薬は勤続3年以上の30才をリストラに追い込む企業ですのでGOTO予防接種キャンペーンを2021年には始めること、想定しえます。
出典:集中 Medcicon.第123回 社員はリストラの一方で、社長は3年で年俸2倍
「医療従事者等」の定義
当初、360万人と見積もられていました。それは対象者がコロナ対応に従事する医療職やクラスター分析をする保健所職員だけではなく、予防接種従事者に加え、輸送や運搬をするということから、救命救急士、そして海上保安庁職員や自衛隊所属の、つまりは特別職公務員も、我々市民に対してご奉仕下さる ありがたい存在であることから、市民一人ひとりが最大の尊敬と敬愛、感謝と奉仕の精神を、北朝鮮国民が統領に対して向けているより強力かつ強大に捧げるべきといった内容なのかは知りませんが、それらだいたい100万人も、「医療従事者等」の枠の中において優先接種して その強壮突撃挺身精神に応えるようになりました。
今回は季節性インフルエンザウイルスに対する予防接種時をまず、思い出してみましょう。これが議論のたたき台になります。
毎年多くて2千万人が予防接種を。「個別接種」か集団接種としては職場で接種という形式で受けていました。合同会社パラゴンも、職場での接種手配をしていました。双方含めて期間としては10月から翌年1月にかけて実施されていました。この4か月で最大2千万人が受けていました。日本の医療機関では、月あたり500万人の接種対応が可能です。この処理量を増やすためには、岩盤規制に死守されている既得権益を打破する対策が求められます。
さて、65才以上の高齢者3,600万人への予防接種を完了させるには、どれだけの期間、必要となるでしょうか。
3600÷500より7か月要することでしょう。
それを上回る予防接種供給速度を高めるため、市区町村ごとの集団接種も企画されています。
以下の表からすると、60代は10代の125倍、70代は235倍も重症化しやすい(抵抗力が弱い)ことが解っています。

コロナワクチンを待望する方からしたら、この重症化リスクと向き合わないといけない日々の短縮を願うものです。しかし高齢者を対象とした予防接種が始まる4月から7か月も経過した頃には、オリジナルコロナは確実に更なる変化/進化を遂げていることでしょう。

かつ2020年12月31日までに7200万人分のワクチンの提供を行うといった契約が、実際に履行されるかは製造工場がある欧州の検査次第という実際もあります。
なお 以下で懸念されていた注射筒不足は解消されたようです。しかしながら 吸い取った薬液を全て注入できるわけではない前時代の産物を厚生労働省はつかまされていました(市民一人一人の税金がまたもや無駄使いされてしまいました)。
参考サイト:合同会社パラゴン.産業医による健康経営対策⑱|新型コロナウイルス感染症対策分科会第4回資料からマスクは無意味、PCR陽性のうち本当の感染者は41%のみ(20/07/31)
具体的には、F社製ワクチンは、1バイアル(薬液が入った1本の筒)あたり6人分、入っています。テルモ社製注射筒にはデッドスペースがあるため、定められた容量を吸い取ると、そのデッドスペースにて薬液が浪費されてしまい、つまりは6人目は有効な薬液量が確保できないという実にお粗末な実際が生じました。なおデッドスペースを生じさせない突起型ガスケットを用いることで、筒先に薬剤が残らない工夫を講じている注射筒メーカもあるのに、どうしてそれを発注しなかったのか、何か癒着があるのかもしれないと 疑念が残ります。
健康経営の出番
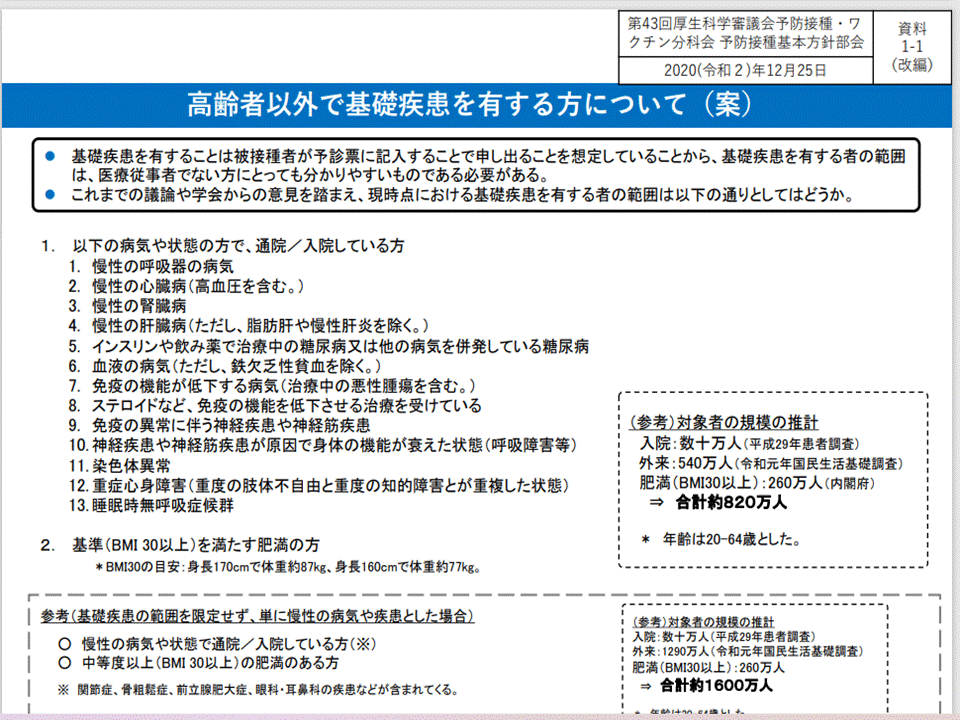
以下のように「基礎疾患」という、いわばコロナワクチンの優先接種対象者が、
日本で実際にワクチンが普及すると目されているのはQ3ですから2021年9月頃と推測されています。
そして図にあるように、集団免疫が成立するのは2022年3月との見通しを立てる人もいます。
しかしながら接種し得る頃には、オリジナルコロナにしか効果のないF社ワクチンを打って「受動免疫」を高めようとしても感染防御効果は期待しえなくなっていると考えるべきです。
何しろF社製ワクチンを接種しても、同社が認めているようにオリジナルコロナに対してでも 20人に一人は感染防御が破綻しています。
季節性インフルエンザに対する予防接種を受けても、インフルエンザに罹ってしまったという実際が過去あったことを思い出してください。それはその人の 元々の免疫力(抵抗力)に脆弱性があることもあるのでしょうが、ワクチン無効が20回接種につき1回は生じるということでもあります。 そして前述の変異速度が高まると、その割合が増えていくでしょう。
加えてワクチン確保が遅くなり、ワクチンの市民への提供が遅くなり、5人分しか確保できない注射筒問題のように市民における受動免疫確保速度が遅れてしまうと、効果がうすれたワクチンは破棄せざるを得なくなりますし、接種したことや接種させたことは 教訓を残してくれはしますが。
つまりは水戸黄門の印籠よろしく、画期的なシンボルのお出ましという「公助」作戦・・・すなわち市民一人一人に国費を投じ購入したワクチンをあやからせ、待望させ、そしてそれを公費を使って 医療従事者によって接種させるという集団接種を介して「受動免疫」を付与させての他力本願的「集団免疫」獲得戦略は奏功しえないリスクがあります。
抜本的対策とは:Σ個々の能動免疫の増強→∫能動免疫力増強dt=自力救済型集団における自然免疫確保作戦
大量資本の投入によって、退寮生産可能な製造設備が売上の源泉だった時代は、製造施設や設備が利益を生む源泉でした。それは昭和時代の話。DX時代の前から、労働者一人一人の体力の総和が、その企業の競争力を決定することへの理解が進んできました。競争力の高さを規定する因子の最大な因子は経営力だとするならば、その経営力の根本に、一人一人の健康面への投資という健康投資を据えることが、平成時代からすでに、その企業の企業価値を向上する核だということ、把握されてきていました。具体的には社員の福利厚生への支出は、浪費という理解ではなく、投資だという理解がなされるようになりました。このような概念を包括する理念が「健康経営」です。
出典:櫻澤博文.概論 人事労務と産業看護職で進める健康経営.産業保健と看護2019年4号 :8-10
この「健康経営」よろしく、市民一人一人の「自然免疫」を、合理的な方法によってを高めるという「能動免疫」の賦活化でなる「健康政策」を執ることが解決戦略です。そのためには滋養(朝食からの和食中心食)と強壮(積極的な運動実践は冬季うつ予防にもなる)が大切なこと、これまでも啓発し続けてきています。
参考サイト:合同会社パラゴン.メンタル産業医によるうつ対策|「春なのに」3月は自殺対策強化月間
参考サイト:合同会社パラゴン代表も共著者|食事と自覚的ストレスに関する共同研究結果が国際誌に掲載
参考サイト:「朝のパンは体に悪い」と警鐘を鳴らす消化管専門医に理由を聞いた
具体的対策:戦術① 「基礎疾患」を持つ方の把握

参考サイトで紹介するように、すでに人への感染が明らかになっている、鳥から人への感染で引き起こされる「新型インフルエンザ」が流行した際、抵抗力が低く罹ると致命的だからと意味づけられた、いわば高い確率で重篤化しやすいものと定義づけられた体調を示します。
参考サイト:中国・湖南省で女性が鳥インフル感染 市場で感染か(2020年12月23日)
参考サイト:東北大学 押谷仁教授による「国境を越えるウィルス感染症 鳥インフルエンザと地球規模大感染の危険性」
実際、H5N8亜型鳥フルは、人への感染が確認されています
対して 服薬やインシュリン注射を受けていない糖尿病の方は含められていません。
健康経営を推進する当社としても、以下に電子化支援する業者と担当者を記載します
→【理由】
Society5.0を目指す時代、健康診断担当者も在宅勤務が可能になるだけではなく、定期健診結果の5年間保存義務のための敷地用意からも解放されます。
〇株式会社バリューHR
資料請求・お問い合わせはこちらから、担当の営業本部 松下 剛 (Tsuyoshi Matsushita)様へ
〇株式会社エヌ・エイ・シー
かんたん やさしい健康管理システムに2021年8月にリニューアルしました。
資料請求・お問い合わせ先はこちらから、担当のヘルスケア事業本部 営業部
部長 中村 敬和(Yoshikazu Nakamura)様 へ
〇SOMPOヘルスサポート株式会社
お問い合わせはこちらまで。
〇職業性ストレスチェック実施センタ―
お問い合わせはこちらから、担当の業務部部長 森近光太郎様まで。
企業対抗戦さつき・ラン&ウォークの紹介
メンタル産業医の命名者である当社代表は、その著書や講演を通じて、または産業医先において、運動には自己効力感や自己肯定感増強効果があることから、いわゆるうつ病という抑うつ性障がいや いわゆるパニック発作という不安障がいをも快癒に導きさせうる効能があること、紹介してきています。
今回、「さつき・ラン&ウォーク企業対抗戦」という法人や事業所ごとに参加メンバーの平均歩数(ウォーキング)・平均距離(ランニング)を競い合う企画があるので紹介します。
2021年5月の1カ月間に走った距離や歩いた歩数をアプリ上で競う企業対抗型のオンラインイベントです。全国どこからでも、参加者一人ひとりのペースにあわせ、かつ様々な種目にあわせて参加することができるようになっていました。
認知行動療法のエッセンスを学べるKnowell Family の紹介
「Knowell Family」とは、国立精神・神経医療研究センターの運営メンバーが中心となって認知行動療法をご紹介するサイトです。主に周産期を対象としているとのことですが、性差を問わず誰しも子であった時代があることから、全ての世代においても、どれだけ親は、自身に愛情や保護、安全を提供していたのか、親の恩顧を感じながら、そもそもの認知行動療法を元に、ストレス因子を上手に制御できる具体的な知恵や技術が学べる内容です。
例
参考サイト:最悪なことが起きたらどうしようと考え続けている方へ 2020.7.20
全コンテンツは各分野の現役の専門家が作成しています。それらは研究を通じて得られた科学的根拠と日々の診察や治療という臨床の現場から還元された最新情報です。かつ親しみやすいイラストや読みやすい平易な文章で構成されています。
周産期にて活用しやすい、つまりは胎児への影響が少ない「みんなでヨ-ガ」(禅の奥義が取り入れられているマインドフルネスとも通じます)も紹介されています。
参考サイト:メンタル産業医が解説|3月は「自殺対策強化月間」(20/02/28)
コロナに伴う医療崩壊を招いた真の原因とは
65才以上に対しては、生命の量をいたずらに延長する医療ではなく、人生の質を高めるという介護福祉支援を提供する「介護保険法」に基づく制度は踏みにじられ、いたずらに生命の量を増加させる医療支援を提供させたことが原因で。天皇誕生日である2021年2月23日の日経新聞朝刊には、東京都でのコロナ入院者や重症者の6割が70才以上とありました。
「老人福祉法」に加えて「老人保健法」までもが財政的に破綻したという歴史を教訓にしなかったことが、緊急事態宣言延長に繋がっています。
何しろ「社会的入院」という、いわゆる寝たきりで、意識の有無さえも不明な、つまりは治療しようがない程度まで「老い」が進んだ方々が20世紀や昭和、平成時代には病院にあふれていました。
それを生んでしまったのが「老人福祉法」 でした。その「老い」過ぎて、医療を提供しても助けられない方々を切り離したいとの制度設計で歩み出したのが「老人保健法」でした。
しかしながら「寄らば大樹の陰」や「護送船団方式」、「『公助』という言葉があるように、「最後は水戸黄門のように、お上なんとかしてくれる」といった他力本願に浴し続けてこれたのでしょう。
「社会的入院」は減らず、福祉目的税としての消費税導入が必要となったり、40才以上65才未満の医療保険加入者を保険者とし、65才以上の市民を「第一号被保険者」とする「介護保険法」が1997年に法律第123号として制定されるに至りました。その歴史的経緯を踏みにじったからだと理解したいものです。1990年代後半の当時、臨床研修中だった当社代表は、社会的入院の多さに驚いた経験があります。
「社会的入院」を余儀なくされている方々の心身の状態は以下でした。
・認知・心理機能:呼びかけに開眼すらしない。
・身体機能:手足はやせ細り、起床することさえできない:つまりは いわゆる寝たきり。家族や友人といった見舞い訪問はまるでなし。とてもとても人間としての尊厳はまるで感じられず、提供しえる治療が、果たして意味あることなのか、当時から高騰していた医療費はどうなっていくのか苦悩する他ありませんでした。
そのような医療従事者に矛盾を感じさせる医療行為に歯止めをかけるべく、解決策として導入されたこの「介護保険法」という社会保障制度の根本的改革を織り込んだ法制度でした。具体的には65才以上に対しては、生命の量をいたずらに延長する医療ではなく、人生の質を高めるという介護福祉支援を提供する制度でした。しかしながらこの法制度は踏みにじられ、いたずらに生命の量を増加させる医療支援を提供させたことが本当の原因ではないでしょうか。
天皇誕生日である2021年2月23日の日経新聞朝刊には、東京都でのコロナ入院者や重症者の6割が70才以上とまで至り、首都圏は飲食業やサービス業の従事者を、特に女性労働者を犠牲にしてまで緊急事態宣言の慢性化に陥りました。。
















